新闻资讯

当前位置:网站首页 > 新闻资讯 > 海峡高速之窗

海峡高速之窗

为什么说“海峡号”比一般客轮更安全


几天来,大陆“东方之星”客轮长江翻沉牵动了海内外无数目光,虽然距离事发距今已超过72小时,但救援人员仍未放弃努力,人们还在为船上的生命守望、祈福,期盼能有奇迹发生。随着救援的深入,人们对于事故原因及客轮的航行安全,展开了一系列追问。尤其是联想到去年韩国“岁月号”客轮海上倾覆事故以及近年来为数不少的各类船难,人们不禁要问:乘坐客轮,是安全的出行方式吗?但两岸视点更关心的是,在台海两岸之间航行的客轮,足够安全吗?许多小伙伴也向视点君表示,本打算今年夏天乘游轮去台湾旅行,可是事故发生之后,他们产生了犹豫:如果也遇到龙卷风、台风之类的极端天气呢?台海上的客轮,安全系数有多少呢?

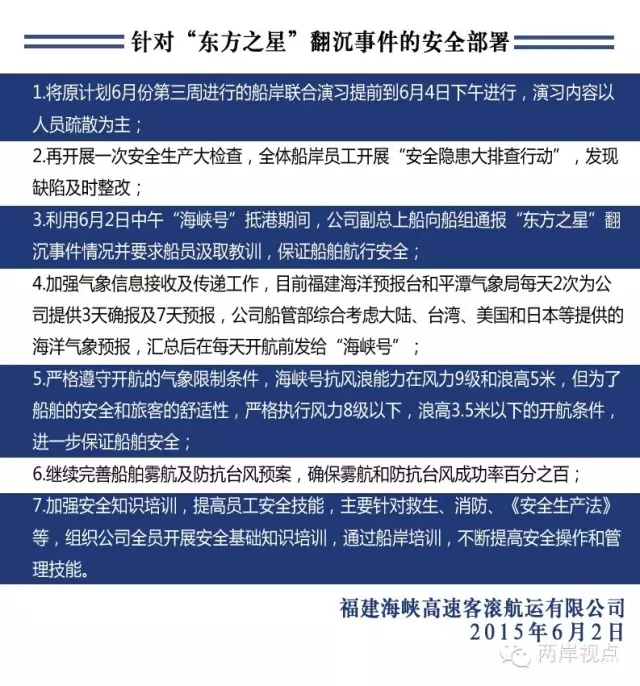
在实现“三通”之后,每天有许多航船往来于海峡两岸之间,其中最为著名的,无疑是执行两岸客运通航的“海峡号”与“丽娜轮”。为了回答关于两岸海上客运航行安全的问题,两岸视点专门采访了“海峡号”运营方——福建海峡高速客运有限公司的董斌总经理,得知他们针对“东方之星”事故,已经迅速做出部署,加强了安全保障措施,提升了事故预防等级,并于64日下午开展了船岸联动应急演习。

海峡号确保安全万无一失的“七大法宝”

当然,在针对性的临时措施之外,大家更关心的还是“海峡号”平时在确保海上航行安全上所下的功夫。在这方面,“海峡号”拥有“七大法宝”,使得这条执行两岸航线,具有特殊意义的客滚船远比一般的客轮更为安全。


第一大法宝:先进可靠的船舶设计

“海峡号”是澳大利亚设计建造的双体铝合金高速客滚船,身长97.22米、体宽26.6米、自重6556吨,核定载客782人,船员27人。“海峡号”采用的双体设计相比于一般的单体客轮,本就具有较高的稳定性,且船底前方安装先进的T型纵向平衡翼,船尾引擎两侧配有减摇鳍,能平衡船舶摇摆,使得“海峡号”抗风浪等级很高,设计最高可抗10级以上大风和5米以上的大浪。但为了船舶的安全和旅客乘坐的舒适性,“海峡号”《船舶安全操作证书》规定,当能见度小于1000米或风超过蒲氏风力8级,浪高超过3.5米时坚决停航。在来福州的航行途中,“海峡号”曾穿越日本“3.11”大地震引发的海啸影响区域,长时间经受4-6米高大浪侵袭,仍安全穿越。因为安全可靠,美国海军还曾向澳大利亚租用“海峡号”同型船只作为高速运兵船使用。


     双体设计的“海峡号”比一般单体船具有更好的抗风浪性能


第二大法宝:完善的安全配套设施

船上每套设备均有“双保险”,且每套操作都有备份。如驾驶舱控制出了问题,可到现场操控,以提高客滚船的安全系数。“海峡号”装配有4台主机,都能够独立运行,一部主机损坏不会影响到任何其他主机的运行,只会影响航速,保证“海峡号”的安全航行。此外,船上装有全球海上遇险安全系统,遇紧急情况,可立即发送报警信号。客舱地板、椅子等设备均采用阻燃材料,配备49套不同种类的灭火器,并装有分开各舱室的四扇防火卷帘门,底舱有四台消防泵和自动喷淋系统,驾驶室有感温感烟报警系统,船上还有各类灭火器和12个火焰信号降落伞,该伞能发射到300米高空,昼夜均可进行呼救。

针对类似“东方之星”和“岁月号”事故的情况,有必要着重介绍一下“海峡号”的海上撤离系统。“海峡号”配备了4套海上撤离系统,可满足船上800人同时从4个部位的通道撤离,从打开撤离系统到安全撤离仅需460秒。这个系统由三部分组成:一是4套充气式撤离滑梯,连结着四只100人的充气救生筏;二是4只位于撤离系统旁边的置于舷外托架上的100人充气救生筏,释放后可固定在撤离系统旁供旅客通过撤离滑道登乘;三是船尾的2艘橡皮充气式救助艇,既可以直接救助落水或弃船人员,又可用于拖带救生筏远离大船。8只充气式救生筏设计与撤离滑道连接在一起,其中四只可与撤离滑道同时释放,另外四只位于撤离滑道处舷外托架上的救生筏释放后可人力系结在撤离滑道上,乘客可以直接通过撤离滑道进入救生筏中。还有两只位于船尾左右两舷的100人充气救生筏作为备用,释放后可在船尾左右两舷引水登乘位置登筏。根据规定,左右舷的救生筏能容纳额外的10%容量,核载782人的“海峡号”,救生系统可满足1000人使用。

                                                            习近平总书记2014年到平潭时还曾专门视察了“海峡号”


第三大法宝:高素质的船员队伍

因为执行的是两岸航线,具有特殊意义,因此对安全有更高要求,“海峡号”配备的船员都是经过海事部门培训并通过考核获得证书,并从集团公司精挑细选出来的优秀船员。由于高速船在台湾海峡做横穿航行时交汇船多,处理情况频繁,故专门配备了2位船长,再配2名驾驶员,分2组间隔1小时换班一次,保证驾驶员有充足的休息时间,防止疲劳驾驶,保证航行安全。在航行中,有岸基专人监控、及时提醒,做到全程跟踪保障。执行“海峡号”航行的几位船长,更是优中选优,他们都是具有丰富航海经验的“老船长”,早已掌握了针对不同海况的航行方法,练就了在海上处理各种特殊情况的本领,如拥有二十多年航海经验的全国劳动模范彭于平就是其中之一。他们始终坚持以保证人命安全、船舶安全为第一要务,带领船员严格执行规程,安全驾驶船舶。截至去年10月,“海峡号”对台直航已突破1000航次,累计运送两岸旅客约30万人次,期间没有发生一起安全事故,这与“海峡号”船员团队的高水准与责任心是密不可分的。

                                                                           “海峡号”船长,全国劳动模范彭于平


第四大法宝:严密的安全规章制度

“海峡号”拥有完善的安全规章制度体系,包括安全操作制度、安全检查制度、安全演练制度、安全学习制度、安全信息制度、安全预案制度等多个方面。如福建省交通厅港航局定期组织人员赴平潭检查“海峡号”客滚船安全运行情况。检查包括总体船况、包括应急设备、货物与车辆固定设施、检修维护状况、日常安全管理、恶劣天气海况停航制度执行、人员安全应急意识、应急处置能力等。“海峡号”还注意加强与海事、气象等部门的沟通,及时获取信息,根据港航、海事部门调度安排行驶活动。福建海峡高速客运公司还与平潭海事处建立了月度安全例会制度,畅通安全信息通报,保障“海峡号”航线安全。每周“海峡号”还会定期进行救生、消防等科目演习,每年都与公司和主管机关进行船岸联合演习,提高岸基人员和船员应变能力。针对“海峡号”可能遇到的紧急情况,福建海峡高速客运公司还专门编制了一本《船长决策支持系统》存放在驾驶台供船长应急时参考,内容包括:

1. 应急情况下相关通信联系方式;

2. 人落水/搜救、弃船应急预案;

3. 货舱货物移动的应急预案;

4. 恶劣天气航行时应急预案;

5. 船舶消防应急预案;

6. 船舶污染时的应急预案;

7. 旅客应急撤离应急预案;

8. 船舶失去联系时的应急预案;

9. 船舶失去动力时的应急预案;

10. 船舶失电时的应急预案;

11. 船舶人员伤病时的应急预案;

12. 船舶碰撞/搁浅/触礁时的应急预案;

13. 船舶进水时的应急预案;

14. 船舶结构损坏的应急反应预案;

15. 暴力治安事件应急反应预案;

16. 救助他船应急预案。

通过平时对各种应急预案的学习和完善,确保“海峡号”船长及船员在遭遇紧急事件时可沉着应对,不会因为惊慌失措而盲目行动。


                                                       因其优异可靠的性能,“海峡号”同级船曾被美军作为高速运兵船使用并参战


第五大法宝:定期的检查维护

“海峡号”是一条在世界上都属先进水平的高速客滚船,各项设备仪器等对于维修保养的频度和精度都要求很高。海峡高速客运公司不断加大维护保养投入和力度,积累经验、总结学习,按时对机器进行维护保养。同时,也更加完善“海峡号”备件物料的管理,做到有备无患。“海峡号”严格执行岁修年检制度,2014年9月刚刚进厂进行了一个多月的全面维护检修,主要包括主机维修、船体维护、地板更换、座椅更新等项目,通过各种维护检修制度的执行,有力确保了海峡号的船况始终保持在最佳状态。


第六大法宝:海上气象信息保障

“海峡号”固定航行在台湾海峡,冬春季节受东北季风影响,夏秋受台风影响。在气象保障服务方面,“海峡号”与福建省海洋预报台及平潭气象局合作,由这些专业的气象台站专门针对“海峡号”航线,为其每日提供4次气象预报和2次海浪预报。福建省海洋预报台是目前大陆装备最先进、技术力量最雄厚的海洋预报机构,在“海峡号”船上及码头上各安装了一套气象观测站,以便“海峡号”及福建海峡高速客运公司随时接收即时气象信息。并充分利用台湾海峡及周边海域海洋环境立体实时观测系统、“海洋二号”卫星示范应用系统以及风浪流数值预报系统,为“海峡号”航行安全提供专项预报服务。客运公司海务部每天早上7点前综合多国多家气象资料及时给“海峡号”提供准确气象服务,并利用船讯网的“D+”服务功能对海峡号进行24小时不间断的跟踪监控。当天气恶劣时,客运公司船管部会与船长一起研究应对,指导“海峡号”采取正确航行方法和安全措施,若超过规定海况,绝不开航。


第七大法宝:海上救助合作保障

海峡高速客运公司与福建省海上搜救中心签订有搜救合作计划,并且在2014815日与东海救助局福州基地签署了“海峡号”应急保障联动协议书。当“海峡号”在航行期间遭遇险情时,东海救助局福州基地将及时派出救助直升机或救助船只抵达“海峡号”所在位置,确保“海峡号”上的人员安全。平时,东海救助局福州基地每季度派员上“海峡号”提供船舶安全保障指导,合作开展安全检查维护,并及时为“海峡号”做好船体常规水下探摸、检查及应急解缠保障等安全工作。

有了这“七大法宝”,想体验客轮往返于台海两岸的小伙伴们,就可以放心地乘坐“海峡号”了,只需要3个半小时,你就能从平潭到达台北基隆港;而从台中驶回平潭,则只消3个小时,这艘世界上航速最快的先进双体船,将会带给你安全、舒适的旅程。


                                                                                     

 

上一篇:41台重机车入闽骑行自驾游
下一篇:我司举行全国劳动模范彭于平同志赴京受奖欢送仪式